| ESCI | Scopus | Open Access | 
| Tracked for Imopact Factor | 3.7 CiteScore | 
Journal of Daylighting is a peer-reviewed international journal devoted to investigations of daylighting in buildings. It is the leading journal that publishes original research on all aspects of Energy, buildings, and lighting. Read more
									Indexed:  ESCI (Web of Science), Scopus, DOAJ, EBSCO, and other databases
									
									
Open Access — free for readers, articles are published free-of-cost.
									
Rapid Publication: Bi-annual (articles are published continuously throughout the year)
									
Publication Fee: No charges
									
Year Started: 2014
									
Time to Publication: 70 days
									
								
 
						
					RESEARCH ARTICLE
Lighting is a key element of design that plays a significant role in affecting workers’ health and safety in industrial workspaces. Given the scarcity of scientific studies addressing visual environments in relation to workers health in industrial buildings, this field study was conducted to explore workers' responses to multiple lighting scenarios inside production halls on their occupational health and safety in six factories in Sadat City, Egypt. .
Journal of Daylighting 12 (2025) 420-440
 
						
					RESEARCH ARTICLE
This study examines the daylighting performance of parametric Mashrabiya-inspired shading devices in a Mediterranean climate, aiming to enhance occupant comfort and visual performance.
Journal of Daylighting 12 (2025) 397-419
 
						
					RESEARCH ARTICLE
Balconies function as essential shading elements within the building envelope, playing a critical role in regulating occupant comfort and energy efficiency.
Journal of Daylighting 12 (2025) 375-396
 
						
					RESEARCH ARTICLE
This study examines the neurophysiological responses of students to different classroom window views - forest, park, and city - within energy-efficient, green campus environments.
Journal of Daylighting 12 (2025) 359-374
 
						
					RESEARCH ARTICLE
Windows significantly contribute to thermal discomfort in high solar irradiance climates by allowing excessive heat gains and uneven indoor temperatures.
Journal of Daylighting 12 (2025) 343-358
 
						
					RESEARCH ARTICLE
Light influences human physiology and psychology through visual and beyond-visual effects, collectively termed ‘integrative lighting.’ Human responses depend on luminous (quantity, spectrum, directionality) and temporal (timing, duration, history) factors, yet no studies examined their combined influence on integrative lighting. Th.
Journal of Daylighting 12 (2025) 306-342
 
						
					RESEARCH ARTICLE
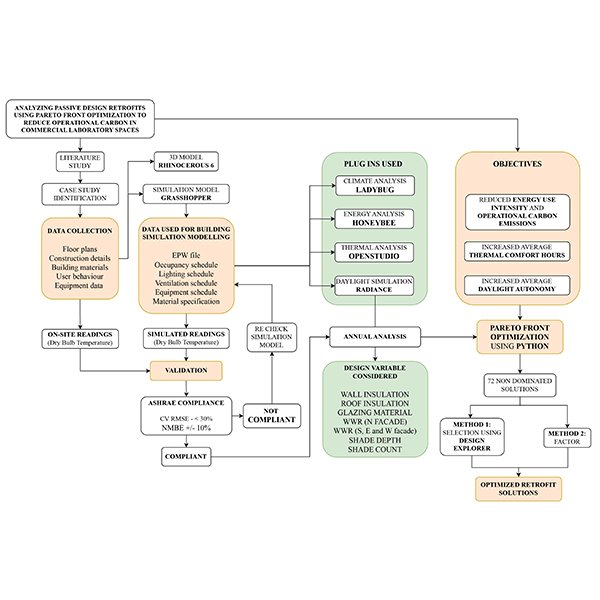
This study introduces a comprehensive computational framework integrating image-based simulations, spatial frequency analysis, and multi-objective optimization to evaluate and optimize passive solar shading devices from an occupant-centric perspective.
Journal of Daylighting 12 (2025) 293-305
 
						
					RESEARCH ARTICLE
Article is devoted to determination of efficiency of the vertical specularly reflecting cylindrical light shaft for various types of the firmaments standardized by CIE (International Commission on Illumination).
Journal of Daylighting 12 (2025) 278-292
 
						
					RESEARCH ARTICLE
In this study, to control glare in buildings with glass facades, a kinetic facade was designed using a pattern inspired by nature. Accordingly, in this study, due to the essential similarity of buildings with plants regarding the inability to move and location, in the first step, plants and their morphology were examined.
Journal of Daylighting 12 (2025) 265-277
 
						
					RESEARCH ARTICLE
This study emphasizes the importance of daylight performance in interior spaces as a critical factor in achieving global Sustainable Development Goals, including energy efficiency, environmental sustainability, and healthy living conditions.
Journal of Daylighting 12 (2025) 252-264
 
						
					RESEARCH ARTICLE
This study examines the daylighting performance of a classroom with bilateral opening typology and an adjacent building on one side. The openings are located on the east and west sides of the classroom, with the adjacent building situated on the west side.
Journal of Daylighting 12 (2025) 235-251
 
						
					RESEARCH ARTICLE
Multi-purpose halls are halls where many different activities, such as music, theater, speech, and shows, can be performed in the same space. Recently, multi-purpose halls illuminated with daylight have been frequently seen.
Journal of Daylighting 12 (2025) 215-234
 
						
					RESEARCH ARTICLE
Population aging, extreme weather conditions, and rising energy costs present significant challenges, especially in developing Asian countries like India.
Journal of Daylighting 12 (2025) 190-214
 
						
					RESEARCH ARTICLE
Perforated solar screens (PSSs) have been widely used as an outer skin for the fully glazed façades of office buildings for their environmental and aesthetic benefits..
Journal of Daylighting 12 (2025) 167-189
 
						
					RESEARCH ARTICLE
Daylight is one of the primary sources to ensure a comfortable, healthy, and energy-efficient neighborhoods. Zoning regulations significantly influence daylight-driven site layouts by constraining design decisions, particularly at the neighborhood scale.
Journal of Daylighting 12 (2025) 148-166
 
						
					RESEARCH ARTICLE
Daylighting plays a crucial role in building science, impacting both occupants’ well-being and energy consumption in buildings. Balancing the size of openings with energy efficiency has long been a challenge. .
Journal of Daylighting 10 (2023) 204-2013
 
						
					RESEARCH ARTICLE
The objective of this paper is to outline fundamental principles for the electric lighting design of workplace environments such as offices. The study considers both the suggested guidelines and values for non-visual light design and the specifications for visual tasks dictated by the EN 12464-1:2021.
Journal of Daylighting 10 (2023) 192-203
 
						
					RESEARCH ARTICLE
Parametric design influences on building envelope design are exponentially increasing in the current era due to the dominance of computational design on architectural outcomes.
Journal of Daylighting 10 (2023) 173-191
 
						
					RESEARCH ARTICLE
This paper studies the daylighting quality of the indoor prayer-hall in The Great Upper Mosque of Hama city in Syria, highlighting this distinctive historical converted building that has been functioning as a mosque since the entry of Islam in the 6th century AD.
Journal of Daylighting 10 (2023) 153-172
 
						
					RESEARCH ARTICLE
Daylighting and solar availability at urban scale has come to play a crucial role in the perception of discomfort conditions for people, both in outdoor and indoor spaces, and on the energy consumption of buildings.
Journal of Daylighting 10 (2023) 136-152
 
						
					RESEARCH ARTICLE
Daylighting simulation software is an important tool to improve the quality of building design and to improve the quality of the built environment. For its application to correspond to reality, its algorithm needs to reflect real behaviour in the best possible way.
Journal of Daylighting 10 (2023) 87-98
 
						
					RESEARCH ARTICLE
Excessive heat in the high-rise urban fabric has contributed to pedestrian and occupants' discomfort. Establishing wind circulation in space with an environmentally compatible and optimal configuration is necessary to improve comfort in this region.
Journal of Daylighting 10 (2023) 99-116
 
						
					RESEARCH ARTICLE
The daylight in classrooms is a crucial aspect that affects the quality of the learning environment and the overall performance of the students. Visual arts, such as painting, sculpture, carving, textile design and photography, require specific lighting conditions, which are different from the regular classroom standards.
Journal of Daylighting 10 (2023) 117-135
 
						
					RESEARCH ARTICLE
In terms of sustainable design, lateral windows and skylights are important. Daylighting has become a vital component in office buildings because it increases occupants' productivity, well-being, and energy savings via windows and skylights.
Journal of Daylighting 10 (2023) 72-86
 
						
					RESEARCH ARTICLE
Lighting control integrated with daylighting is recognized as an important and useful strategy in energy efficient building design. One of the right factors to reduce energy consumption for artificial lighting during the day is the maximum utilization of sunlight.
Journal of Daylighting 10 (2023) 60-71
 
						
					RESEARCH ARTICLE
Daylight improves indoor environmental quality, the physical and mental health of occupants, and their efficiency. Research in the area of human-centric lighting that considers the visual and non-visual effects of light on human vision, have focused on examining human visual perception in response to a wide variety of lighting aspects.
Journal of Daylighting 10 (2023) 45-59
 
						
					RESEARCH ARTICLE
Window design affects the building's appearance. Besides, it has a significant impact on daylight performance and the visual comfort of interior spaces.
Journal of Daylighting 10 (2023) 31-44
 
						
					RESEARCH ARTICLE
As advanced technologies become prevalent, they are being used more widely in numerous fields. The building sector is not an exception. One of these cutting-edge technologies is responsive facades, which are used in buildings and have an undeniable effect on daylighting.
Journal of Daylighting 10 (2023) 17-30
 
						
					RESEARCH ARTICLE
Biomimicry inspired architects to solve complex design problems and develop adaptive solutions for enhancing the environmental quality. Fields of inspiration include energy efficiency, natural ventilation, daylighting, and structural stability.
Journal of Daylighting 10 (2023) 1-16
Tracked for Impact Factor
						
						
CiteScoreTM 2024: 3.7
						
Rank 2024: Q2 (Energy)
						
Applications should be sent electronically at jd@solarlits.com.
 
							
							
									Prof Laura  Bellia
								
University of Naples Federico II, Italy
								
								
 
							
							
									Prof Hongfei  Zheng
								
Beijing Institute of Technology, China
								
								
 
							
							
									Dr Paola  Sansoni
								
CNR-INO, Italy
								
								
 
							
							
									Dr Ferdinando  Salata
								
University of Rome, Italy
								
								
 
							
							
									Dr Arsenio  Barbón
								
University of Oviedo, Spain
								
								
 
							
							
									Dr Guiqiang  Li
								
University of Science and Technology of China, China
								
								
 
							
							
									Prof. Önder  Güler
								
Istanbul Technical University, Türkiye
								
								
 
							
							
									Prof. Nabil  Elminshawy
								
Port Said University, Egypt
								
								
 
							
							
									Prof. Barbara Szybinska Matusiak
								
NTNU, Norway
								
								
 
							
							
									Dr Boon Han Lim
								
Universiti Tunku Abdul Rahman, Malaysia
								
								
 
							
							
									Dr Susana Lagüela López
								
University of Vigo, Spain
								
								
 
							
							
									Prof Umberto  Berardi
								
Politecnico di Bari, Italy
								
								
 
							
							
									Prof. Antonio Manuel Peña García
								
University of Granada, Spain
								
								
 
							
							
									Dr Valerio Roberto Maria  LO VERSO 
								
Politecnico di Torino (Polytechnic University of Turin), Italy
								
								
 
							
							
									Prof Francesco  Asdrubali
								
University of Perugia, Italy
								
								
 
							
							
									Dr. Francesco  Nocera
								
Department of Civil Engineering and Architecture,  University of Catania (ITALY), Italy
								
								
 
							
							
									Dr Doris Abigail Chi Pool
								
Universidad de las Américas Puebla, Mexico
								
								
 
							
							
									Prof. BANU  MANAV
								
Kadir Has University, Turkey
								
								
 
							
							
									Dr Vincenzo  Costanzo
								
University of Catania, Italy
								
								
 
							
							
									Prof Jitka  Mohelnikova
								
Brno University of Technology, Czech Republic
								
								
 
							
							
									Dr. Peng  XUE
								
Beijing University of Technology, China
								
								
 
							
							
									Dr Francesco   Sommese
								
University of Naples Federico II, italy
								
								
 
							
							
									Dr Mohammed Salah Mayhoub
								
Al-Azhar University, Egypt
								
								
 
							
							
									Dr. Feride Şener Yılmaz
								
Istanbul Technical University, Turkey
								
								
 
							
							
									Dr Rizki A. Mangkuto
								
Institut Teknologi Bandung, Indonesia
								
								
 
							
							
									Dr Seyed Morteza  Hosseini
								
Aalborg University, Denmark
								
								
 
							
							
									 Omid  Nematollahi
								
Isfahan University of Technology, South Korea
								
								
 
							
							
									Dr Hui  Lv
								
Hubei University of Technology, China
								
								
 
							
							
									 Wei  Wang
								
Southeast University, 中国
								
								
 
							
							
									Dr Ahmed A. Y. Freewan
								
Jordan University of Science and Technology, Jordan
								
								
 
						
					RESEARCH ARTICLE
It has been shown that in buildings with fully glazed facades designed to save electricity and increase daylight, overheating due to excessive solar gains and glare have become recurrent problems, affecting the quality of the indoor environment in office buildings.
Journal of Daylighting 7 (2020) 107-121
 
						
					RESEARCH ARTICLE
Urban geometry is defined by the height, length, width, and distance of buildings, which affect the urban environment and its microclimate, especially a high-rise and high-density urban environment, such as Tehran.
Journal of Daylighting 6 (2019) 42-51
 
						
					RESEARCH ARTICLE
Daylighting has a recognized potential for electric energy savings when is used as a complement for artificial lighting. This study reviews the comprehensive calculation method for lighting energy requirement in non-residential buildings introduced by the European Standard EN 15193: 2007 and investigates its feasibility in China.
Journal of Daylighting 1 (2014) 16-28
 
						
					RESEARCH ARTICLE
Current technological advancement and the requirement for sustainability-driven practices has birthed increased demands for accuracy in performance and assessment of energy consumption in the built environment.
Journal of Daylighting 8 (2021) 50-64
 
						
					RESEARCH ARTICLE
This paper critically discusses the procedure prescribed by the Italian Technical Standards to account for the internal gains in the calculation of the energy performance indices for a building.
Journal of Daylighting 1 (2014) 56-67
 
						
					RESEARCH ARTICLE
Application of machine learning methods as an alternative for building simulation software has been progressive in recent years. This research is mainly focused on the assessment of machine learning algorithms in prediction of daylight and visual comfort metrics in the early design stages and providing a framework for the required analyses.
Journal of Daylighting 8 (2021) 270-283
 
						
					RESEARCH ARTICLE
Daylight harvesting is a well-known strategy to address building energy efficiency. However, few simplified tools can evaluate its dual impact on lighting and air conditioning energy consumption.
Journal of Daylighting 8 (2021) 255-269
 
						
					RESEARCH ARTICLE
Glare is considered one of the most important variables to reach visual comfort and visual quality. It represents one of the fundamental barriers for an effective use of daylighting in buildings.
Journal of Daylighting 8 (2021) 284-293
 
						
					RESEARCH ARTICLE
Traditional solar screens in Iran (called Moshabak) are architectural devices used mainly in hot-arid regions, with two interrelated functions: controlling the penetration of sunlight and gaze from outside.
Journal of Daylighting 9 (2022) 242-256
 
						
					RESEARCH ARTICLE
During the last three decades, various scientific researchers analysed the connection between natural elements and human life, both as far as well-being and productivity.
Journal of Daylighting 7 (2020) 13-24
 
						
					RESEARCH ARTICLE
This study aims to achieve a balance of daylight availability in the work-plane environments of a fully glazed facade integrated with a light shelf system using an optimization procedure that can assist architects with assessing the daylighting performance of numerous design alternatives, and build-up the optimized design.
Journal of Daylighting 7 (2020) 122-136
 
						
					RESEARCH ARTICLE
Daylight represents one of the crucial factors that affect directly on the building performance and its occupants. This study assesses the daylight performance in the multi-storey residential buildings (apartments) in Erbil city.
Journal of Daylighting 6 (2019) 187-201
 
						
					RESEARCH ARTICLE
Refurbished heritage buildings usually lack in meeting the required standards defined for the new function especially when reused as educational buildings.
Journal of Daylighting 8 (2021) 120-133
 
						
					RESEARCH ARTICLE
A case study to evaluate the occupants' satisfaction in relation to two different control strategies (fully automatic and manual) for blind and ceiling lights use in cell offices was carried on in Trondheim, Norway.
Journal of Daylighting 6 (2019) 112-123
 
						
					RESEARCH ARTICLE
Two-sided micro-structures on windowpanes have been developed for redirecting sunlight into the depth of rooms in order to improve daylighting. In a joint research project comprehensive sunlighting-systems for windows are developed, integrating micro-structures in triple-glass units.
Journal of Daylighting 6 (2019) 52-59
 
						
					RESEARCH ARTICLE
Currently, home-based computing workspaces have developed substantially all over the world, especially in Malaysia. This growing trend attracts computer workers to run a business from their residential units.
Journal of Daylighting 5 (2018) 1-13
 
						
					RESEARCH ARTICLE
Daylightophil architecture concept is one of the most significant ways to reduce the electrical load consumption in building sector. In deep-plan buildings, or windowless buildings, advanced light transmission systems are used to compensate lighting demands in high-performance architecture theory.
Journal of Daylighting 7 (2020) 186-200
 
						
					RESEARCH ARTICLE
This paper introduces a fuzzy logic-based circadian lighting control system using flexibility of Light-Emitting Diode (LED) lighting technology to synchronise artificial lighting with circadian (natural) lighting Correlated Colour Temperature (CCT) characteristics.
Journal of Daylighting 9 (2022) 64-82
 
						
					RESEARCH ARTICLE
Most power system planners are interested in the savings of electrical power consumption. Various references demonstrate that the highest consumed power is by the lighting systems standing around 19% of worldwide energy consumption.
Journal of Daylighting 7 (2020) 137-153
 
						
					RESEARCH ARTICLE
Climate change, increase in CO2 production and energy consumption are major global issues and the building, environmental and construction sector is contributing to the increasing concern day by day.
Journal of Daylighting 9 (2022) 13-27
 
						
					RESEARCH ARTICLE
The form of the building facade significantly affects the amount of useful daylight admitted in the interior space. Striking a balance between the visual comforts of occupants and taking advantage of daylight is always a challenge and, therefore, investigating complex, geometric forms of Orosi patterns can be an effective way of improving visual comfort alongside the aesthetic aspects.
Journal of Daylighting 7 (2020) 201-221
 
						
					RESEARCH ARTICLE
This paper presents parametric and multi-objective optimization (MOO) approach in optimizing daylight and energy consumption by incorporating louvres shading devices depicting three different sky conditions: Birmingham, UK, Jakarta, Indonesia, and Sydney, Australia.
Journal of Daylighting 9 (2022) 137-149
 
						
					RESEARCH ARTICLE
Direct horizontal illuminance along a calculation row due to two parallel arrays of large numbers of identical light sources behaves like a periodic signal with a sinusoidal pattern, which contains useful information for design purpose.
Journal of Daylighting 7 (2020) 246-257
 
						
					RESEARCH ARTICLE
Light pipes, which are complex optical systems, offer a passive way to bring daylight to deep buildings, such as agricultural buildings. However, the lack of reliable performance predictability methods for light pipes represents a major obstacle preventing their widespread use.
Journal of Daylighting 3 (2016) 1-11
 
						
					RESEARCH ARTICLE
From the Piranesi fantastic architectures to the animation movies and video games of the last thirty years, a new design approach has been introduced and developed: the design of the virtual space.
Journal of Daylighting 2 (2015) 1-11